| 张敬富:审计“累吐血”系列 | 凌紫绮:审计背记手册 | 凌紫绮:审计复盘直播课 |
注会考试中的《审计》科目具有鲜明的专业性与复杂性特点。该科目紧密围绕审计理论与实务展开,要求考生不仅掌握审计基本原理、程序和方法,还需深入理解审计准则、职业道德规范及风险导向审计理念。东奥张敬富老师敲黑板啦!下文中的学习资料“累吐血”也要“备”下来!千万别忽视!
✅ 购26送25,再享「科目任换」权益 ✅ 资料库免费开放,注册领超多学习资料>
注会审计客观题涵盖教材基础内容,虽知识点广泛但难度不大,许多基础概念常重复出现,且部分题目会跨章节考查。背考点能加深对高频词汇、易错易混点的敏感度,有助于在考试中快速定位答案,提高答题准确率与效率。
● ● ●
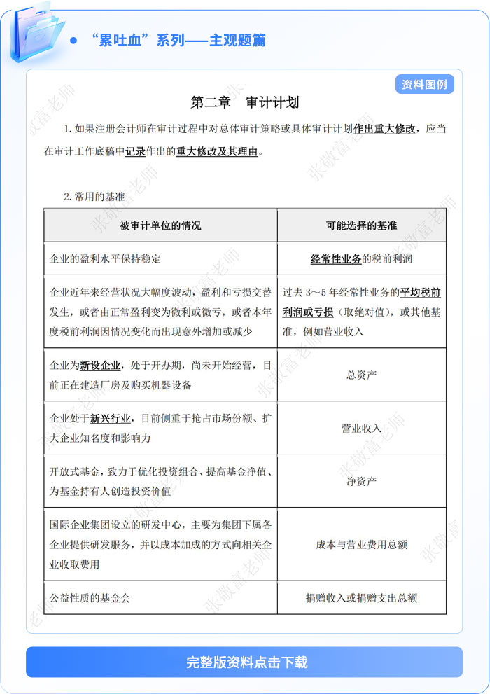
注会审计的主观题侧重考查综合运用能力,但精准背记考点是解题基础。像审计报告类型、应对重大错报风险的程序等关键考点,只有牢记于心,才能在分析案例时迅速调用,构建完整答题逻辑。
● ● ●
张敬富老师的“累吐血”也要背系列资料正在持续更新,请考生们收藏本文,持续关注!张敬富老师主讲的轻一全程班课程正在更新中!点击查看课程更新进度>>
章节习题能够起到起到查漏补缺、巩固理解的作用。完成知识点学习后,考生可以点击下方刷题模块,学一章、练一章,立即开始刷题!
注会审计的学习之路或许充满挑战,审计准则的繁杂、专业术语的晦涩,都可能让大家感到迷茫与压力。但请相信,每一次对知识点的钻研、每一回对案例的分析,都是在为成功积蓄力量。2025年注会考试时间是8月23日至24日,预祝大家成功通过注会《审计》科目的考试!
(本文为东奥会计在线原创文章,仅供考生学习使用,禁止任何形式的转载)
责任编辑:李雪婷







25年
49位
6000万



