| 审计知识点填空 | 战略《星星点点》 |
按照正常的备考进度,大多数考生已经完成了注册会计师的一轮备考。此时,考生可以使用佟雪欣老师整理的审计资料《2024年佟掌柜必背秘籍(全23章)》辅助备考,资料分为纯背和填空两个版本。其中填空版以填空练习的形式带领考生检验所学、查漏补缺;纯背版汇总重要考点,更方便考生复习回顾、强化巩固。两版结合使用可帮助考生实现两阶段顺利过渡,承上启下。阅读下文,即可获取完整版学习资料。
购25送24,再享「科目任换」权益 | 考试热点直击 | 应试小纸条 | 点击参与考后有奖征题

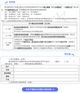
佟雪欣老师整理了《2024年佟掌柜必背秘籍(全23章)》资料,分为纯背和填空两个版本,以下为两版资料例图。
在备考时,考生可先使用纯背版资料复习,而后用填空版检验学习效果。当然完成一轮复习后,信心充足的考生也可以直接使用填空版练习,而后使用纯背版的“正确答案”对照学习。
《2024年佟掌柜必背秘籍(全23章)》纯背版可以被当做填空版的对照答案,结合备考。但它更是一份独立完整的资料,在复习时直接使用。其中摘取了教材中的三星及二星考点,通过导图、表格、口诀的形式对教材内容精炼归纳,可以陪伴考生进行多轮复习,更省时间和精力。
《2024年佟掌柜必背秘籍》内容精炼且应试性强,与佟雪欣老师的授课风格极度贴合,佟雪欣老师在24考季主讲审计A超值精品班课程,适用本文资料的考生一定要来试听一下佟雪欣老师的课程。点击下方图片即可试听!
2024年注会考试将于8月下旬举行,对于考生来说备考时间越发紧迫。备考进度有所落后的考生,可以考虑跟班备考!如今东奥25年新课上线,买25年新课还送24年对应班次全部课程,今年明年都能考,免费多学一年,如此优惠,千万别错过,点击下图,了解课程详情!
(本文为东奥会计在线原创文章,仅供考生学习使用,禁止任何形式的转载)
责任编辑:刘佳慧







25年
49位
6000万



