在注会考试的科目中,经济法难度不大,但是为了方便2021年考生了解自己考试情况,也为了帮助2022年考生轻松备考,东奥小编将注会经济法主观题进行了细致分析,一起来看看2021年经济法主观题考了什么吧!

【01】经济法主观题难度分析
【数据分析】
在经济法考试中,主观题考点以2星难度为主,1星和3星难度题目较少。在第一批次考试中,2星难度题目数量为12道,在第二批次考试中,2星难度题目数量为14道。
【小编解读】
从2021年注会经济法考题数据报告可以看出,主观题考点主要集中在2星难度。难度与往年考试相差不大,考生们在平时认真听课,跟随老师一起备考,通过考试的可能性还是比较大的。
【02】经济法主观题各章节题目数量分析
【数据分析】
在两个批次的考试中,第一章、第二章、第五章、第十章、第十一章、第十二章均没有出题;主观题考点主要集中在第三章、第四章、第六章、第七章、第八章、第九章。
【小编解读】
综上所述,经济法主观题考查特点:重点突出,突出体现核心内容的重要地位。物权法律制度、合同法律制度、公司法律制度、证券法律制度、企业破产法律制度、票据与支付结算法律制度章节重点恒重,在今年的主观题中,仍属于考查的重点。
【03】经济法主观题题目性质分析
【数据分析】
注会经济法主观题考查类型包括分析题、记忆题、陷阱题和偏难题。第一批次考试中,未出现陷阱题,记忆题分值最高,为45分;第二批次考试中,未出现分析题,其中记忆题占比90%,分值为45分。
【小编解读】
总体来看,经济法主观题考查难度与其他科目相比要略低,主要是考查记忆题目,大部分知识点较为基础。对于认真学习过一遍的学员,通关本科目考试问题不大。
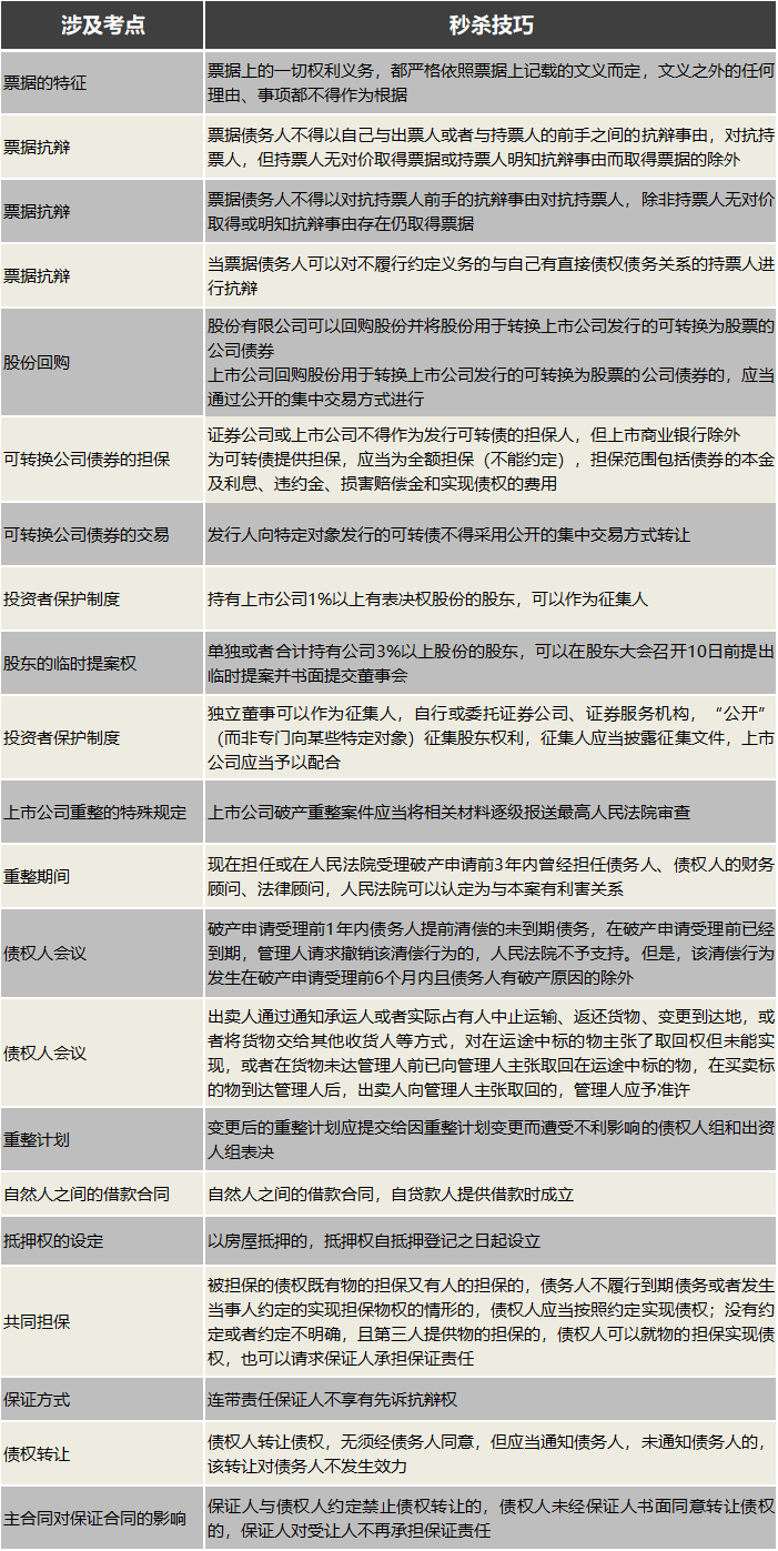
【04】经济法主观题秒杀技巧
(第一批次考生回忆版试题涉及的考点统计)
(第二批次考生回忆版试题涉及的考点统计)
说明:以上内容由考生回忆反馈,东奥教研专业团队统计分析得出数据,因考试政策、内容不断变化与调整,东奥会计在线提供的以上注册会计师考试试题数据、难度分析等信息仅供参考,如有异议,请考生以权威部门公布的内容为准。
(本文内容由东奥教研专业团队提供,东奥会计在线整理发布)
(本文为东奥会计在线原创文章,仅供考生学习使用,禁止任何形式的转载)
责任编辑:袁佳文






25年
49位
6000万



