参加注册会计师考试,除了有坚持到底的恒心,还要有高效的学习方法。东奥会计团队为大家精编的《题分宝典》,将历年真题与高频考点相结合,能帮助大家快速理解、掌握重难点。本节战略《题分宝典》第六讲,深入解读了基本战略的综合分析、蓝海战略的相关学习内容,不要错过哦!

热点推荐:2020年注册会计师-六科考情考点精解《题分宝典》汇总
> > > > 知识点1 基本战略的综合分析
【2019年·单选题】
从事苹果种植与销售的秋实公司于2017年率先采取了一种新的经营方式,在种植区内增设了园林景观、运动场、游戏场等,到秋收季节,顾客可前来付费进行休闲娱乐等活动,同时能以市场最低的价格采摘和购买苹果。顾客采摘和购买的苹果达到一定数量,可免费参加休闲娱乐活动。这一经营方式受到市场的热捧。秋实公司采用的上述战略属于( )。
A.成本领先战略
B.差异化战略
C.集中化战略
D.混合战略
【2018年·单选题】
绿屋咖啡店率先采取了一项新的经营方式:顾客点单付费后,亲自操作咖啡机自取咖啡。此举节省了店员的操作和相关费用,相应地把咖啡价格降低到行业最低水平,同时使顾客产生宾至如归的亲切感,“回头客”明显增加。绿屋咖啡店采用的战略属于( )。
A.成本领先战略
B.混合战略
C.集中化战略
D.差异化战略
【2017年·单选题】
轿车生产企业华美公司起步初期,国内汽车市场基本被跨国公司巨头瓜分殆尽。华美公司生存和发展的唯一途径就是走低价低值路线。过去国内汽车市场一直流传一句话,“卖一辆高档车赚一辆中档车;卖一辆低档车只能赚一辆自行车”。华美公司的轿车在入市时只是一般低档车价格的二分之一,其利润的微薄可想而知。依据基本竞争战略的“战略钟”分析,华美公司当时的竞争战略是( )。
A.集中成本领先战略
B.混合战略
C.失败战略
D.成本领先战略
【2015年·多选题】
下列各项关于“战略钟”中几种竞争战略的表述中,正确的有( )。
A.成本领先战略包括集中成本领先战略
B.低价低值战略是一种很有生命力的战略
C.混合战略包括可能导致企业失败的战略
D.差异化战略包括高值战略和高价高值战略
乐学一刻-考点相关知识
有效的竞争战略 | 含义 | |
成本领先战略 | 低价低值战略 (集中成本领先战略) | 企业关注的是对价格非常敏感的细分市场的情况。企业采用这种战略是在降低产品或服务的附加值的同时降低产品或服务的价格 |
低价战略 (成本领先战略) | 企业关注的是在降低产品或服务的价格的同时,保持产品或服务的质量 | |
差异化战略 | 高价高值战略 (集中差异化战略) | 企业可以采用高品质高价格策略在产业中竞争,即以特别高的价格为用户提供更高的产品和服务的附加值 |
高值战略 (差异化战略) | 企业以相同或略高于竞争对手的价格向顾客提供可感知的高于竞争对手的附加值 | |
混合 战略 | 同时追求低成本和差异化 | 企业在为顾客提供可感知的高附加值的同时保持低价格 |
——摘自田明老师基础精讲班
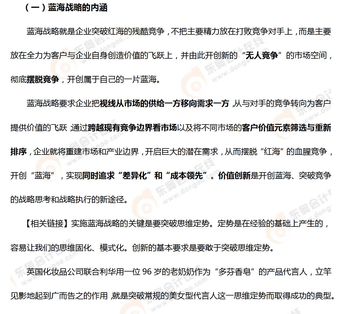
> > > > 知识点2 蓝海战略
【2016年·单选题】
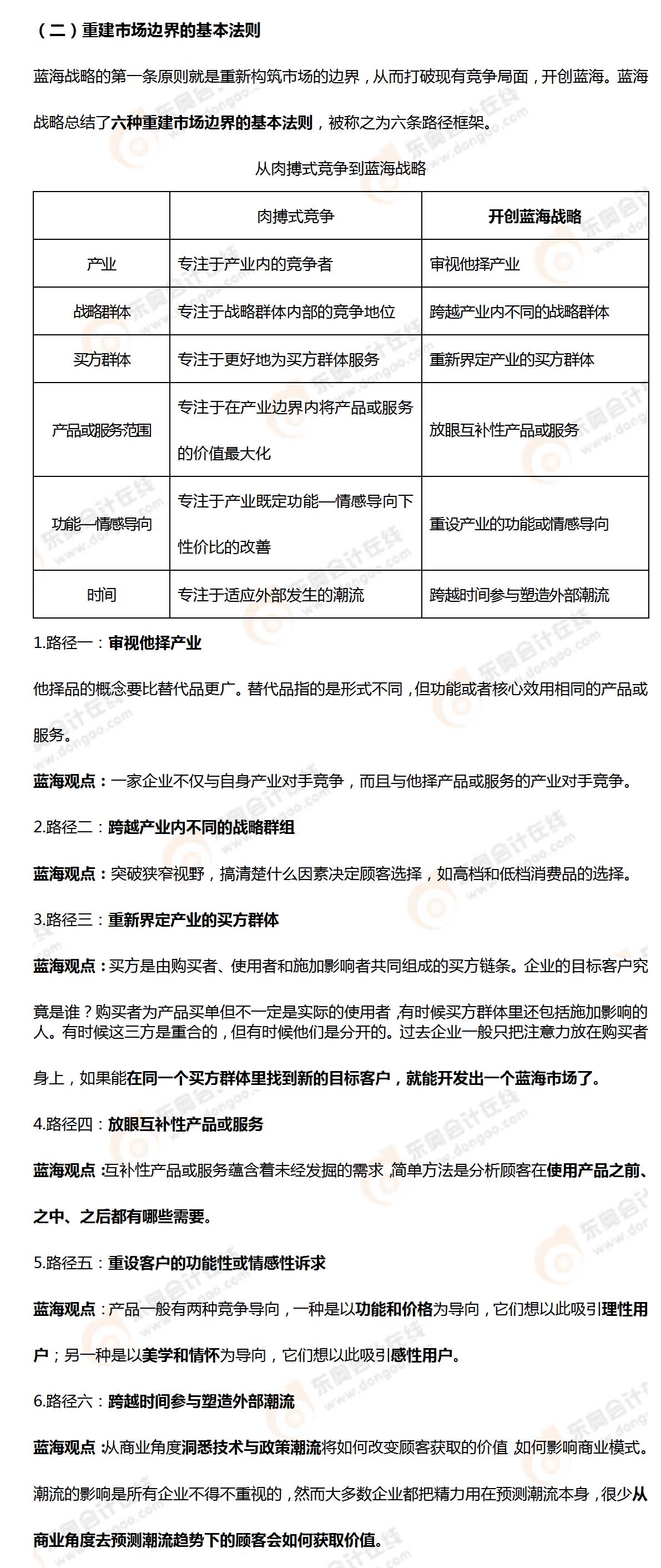
甲公司是一家区别于传统火锅店的新式火锅餐饮企业,在给顾客提供用餐服务的同时,还免费给顾客提供擦鞋、美甲、擦拭眼镜等服务。甲公司的经营模式取得了成功,营业额高速增长。甲公司实施蓝海战略的路径是( )。(2016年)
A.跨越时间
B.重新界定产业的买方群体
C.重设客户的功能性或情感性诉求
D.跨越战略群体
【2015年·单选题】
下列各项中,属于蓝海战略内涵的是( )。(根据2015年试题改编)
A.遵循价值与成本互替定律
B.争夺现有需求
C.根据差异化或低成本的战略选择,把企业行为整合为一个体系
D.拓展非竞争性空间
【2019年·简答题】
随着社会消费水平的提高与消费观念的转变,酒店行业中高端消费的市场越来越大。专注于三四线城市经济连锁酒店经营的优尚公司意识到,不同消费群体有不同的消费需求,酒店行业细分已经成为未来的大趋势;仅仅集中于三四线城市经营经济型酒店将面临新的风险。优尚公司开始拓展业务与品牌,进军中高档酒店,不断挖掘投资者及细分人群的需求,兼顾投资者和消费者利益,寻求最佳平衡点。
2015年7月,优尚公司对外发布三大新酒店品牌,标志着公司开始着手中高档酒店品牌建设。为了设计出成本低、质量好,又能确保加盟商能盈利的产品,几年来,优尚公司推出一系列创新模式。
(注:由于篇幅原因,全部题干内容请在答案中查看)
乐学一刻-考点相关知识

(二)红海战略和蓝海战略的关键性差异
红海战略 | 蓝海战略 |
在已经存在的市场内竞争 | 拓展非竞争性市场空间 |
打败竞争对手 | 规避竞争 |
争夺现有需求 | 创造和获取新需求 |
在价值与成本之间权衡取舍 | 打破价值与成本之间的权衡取舍 |
根据差异化或低成本的战略选择,协调公司活动的全套系统 | 为了同时追求差异化和低成本,协调公司活动的全套系统 |
——摘自田明老师基础精讲班
乐学一刻-考点相关知识
可以上下滚动的图片
注会考试的备考时间越来越短,想要提高复习效率,考生们可以通过东奥资料中心快速找到所需的学习干货,海量真题+思维导图,来这里统统带走~
注:以上专业知识来自东奥教研团队
(本文为东奥会计在线原创文章,仅供考生学习使用,禁止任何形式的转载)
责任编辑:张芳铭







25年
49位
6000万



