2025年《初级会计实务》会计分录大全,一键下载!
来源:东奥会计在线 2025-01-24 14:39:04
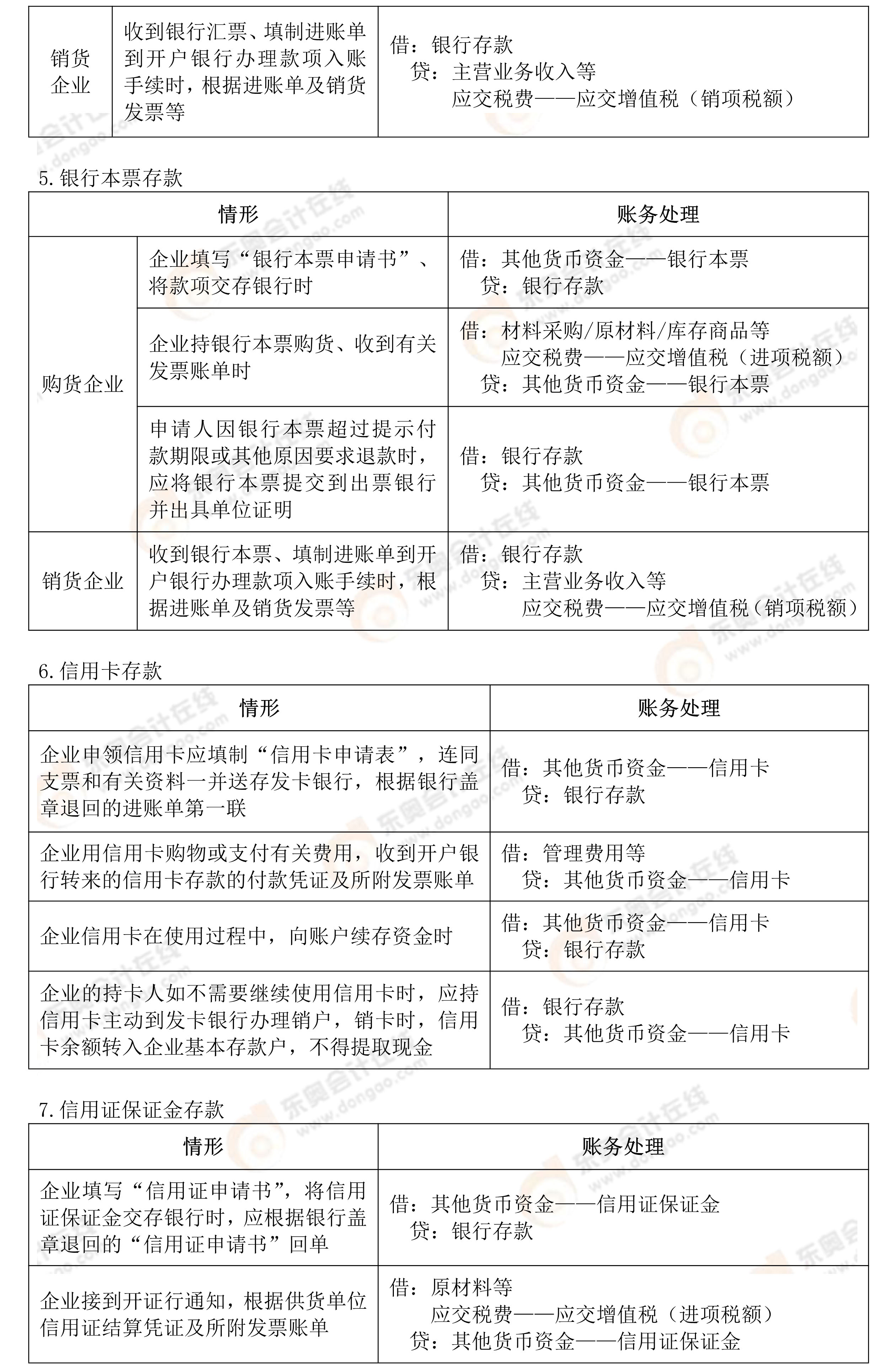
在学习《初级会计实务》科目时,很多考生因为不会写会计分录而苦恼。为此,东奥教研团队特为考生们整理了2025年《初级会计实务》会计分录大全,赶紧来一键下载吧!
注:以上《初级会计实务》分录来源于东奥教研团队
(本文为东奥会计在线原创文章,仅供考生学习使用,禁止任何形式的转载)
责任编辑:张丽娜
点击查看更多
初级会计职称
成绩查询
考后审核
考后转战
先学哪科
备考规划
相关文章
2025年《初级会计实务》第六批次考情分析及考点总结
2025年《初级会计实务》第五批次考情分析及考点总结
2025年《初级会计实务》第四批次考情分析及考点总结
2025年《初级会计实务》第三批次考情分析及考点总结
选课中心
查看选课中心全部课程
东奥品质
匠心打造
名师汇聚
学员选择
会计考试
会计实务
图书课程
互动交流
考试资讯
考试资料
考试题库
热门频道
分享到