2021年经济法基础《轻松过关1》试读,看到就是赚到!
| 2021年初级会计实务《轻1》试读 | 2021年经济法基础《轻1》试读 |
2021年初级会计备考中少不了辅导书的存在,东奥初级会计《轻松过关》系列辅导书可以说是财会教辅,东奥小编为大家送上经济法基础《轻松过关1》试读,看到就是赚到,不要错过!
2021年相关推荐:考试时间丨考情介绍丨学习计划丨必学考点丨备考锦囊
2021年书课推荐:回馈考生—短期冲刺VIP课“彻底免费了!”

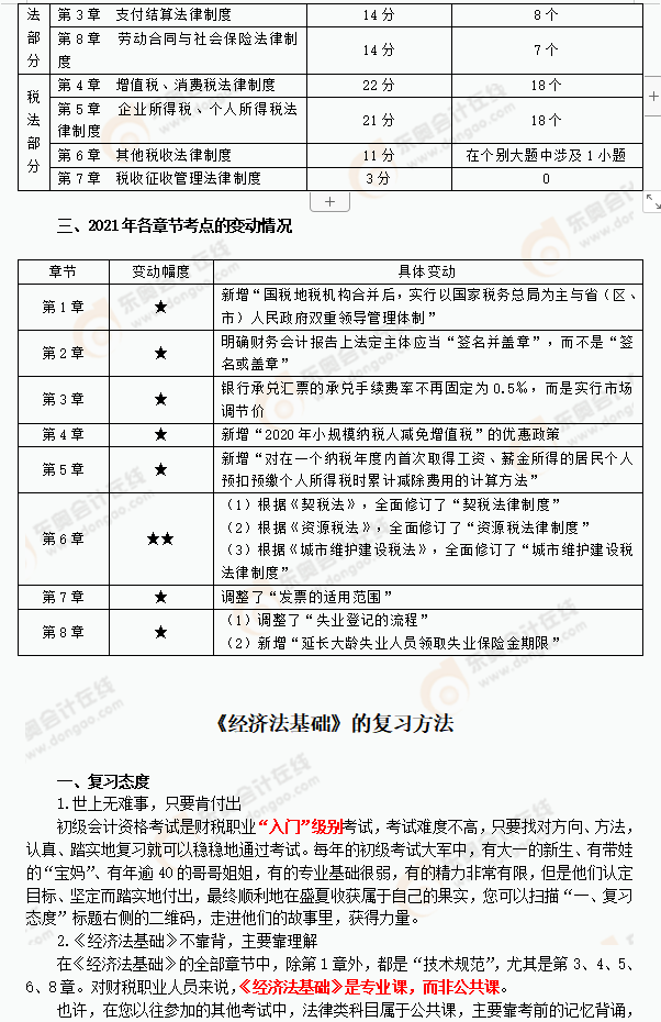
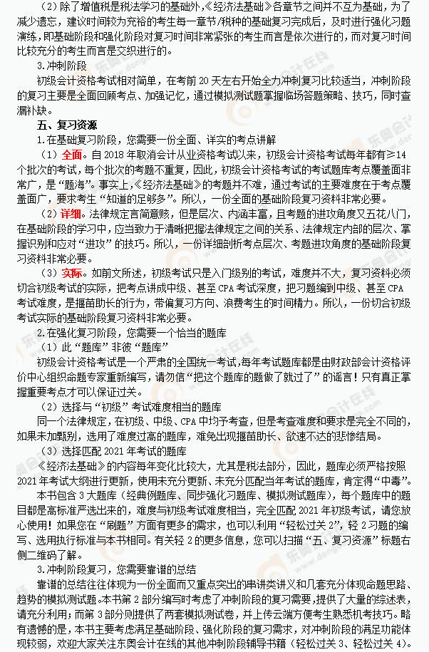
在正式学习初级会计《经济法基础》之前,我们先来看下考试整体的复习指导,这也是《轻松过关1》的第一部分,了解2021年初级会计考试情况。第一部分内容包括2021年的重要考试政策、2021年《经济法基础》考试大纲以及变化、《经济法基础》的复习方法。





接下来我们进入正式的知识点学习。


注:本文内容来自东奥《轻松过关1》
2021年初级会计考试备考已经正式拉开序幕,还没开始备考的同学们要抓紧时间啦。2021年初级会计《轻松过关》系列辅导书现货热卖,现在还有钜惠组合,点击下方图片了解更多图书信息。
说明:因考试政策、内容等不断变化与调整,东奥会计在线提供的以上信息仅供参考,请考生以权威部门公布的内容为准!
(本文为东奥会计在线原创文章,仅供考生学习使用,禁止任何形式的转载)





津公网安备12010202000755号