2021年初级会计《初级会计实务》教材变化分析
| 考试大纲公布 | 会计实务大纲变化 | 经济法基础大纲变化 | 直播:名师带你报考 |
| 轻松过关上市 | 会计实务教材变化 | 经济法基础教材变化 | 教材变化指导视频 |
2021年初级会计教材现货发售,为帮助大家更好的备考,东奥教研团队为大家整理《初级会计实务》教材变化分析,这些都是需要大家重点学习的内容哦,火速来看!
2021年相关推荐:考试时间丨准考证打印丨备考锦囊丨学习计划丨备考提升
2021年书课推荐:回馈考生—短期冲刺VIP课“彻底免费了!”
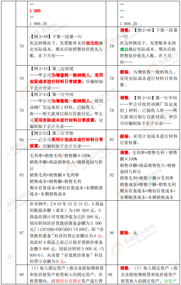
(想要了解问题答案,马上点击图片!)






(以上专业知识内容来自东奥教研团队)
初级打实会计基础,为自己继续向上发展(考CPA)提供助力。
《初级会计实务》在初级职称考试的两个科目中算是难度最大、内容最多的一科,并且该科目属于基础性科目,本科目的学习会影响到《经济法基础》的学习。学习中,本科目花费的时间也算是比较长的,在备考复习中我们需要将其排在前面开始学习。
第一章的理论比较晦涩,从最枯燥的理论知识入手,大家一定要坚持下去。把第一章的前四节学完了,后边的内容就一马平川、一气贯通了。
①预习阶段——导学先修班
掌握考试政策、教材基本框架、考试特点,规划2021年学习方法和学习计划
买一本跟王颖老师过初级(王颖老师配套辅导书)。王颖老师的精讲班大概70个小时,每天2小时,在过年之前把基础班认认真真听完一遍;过完年后王颖老师习题班12小时左右,听一遍,做三遍。基本上就可以通过考试了。
王颖老师的基础精讲班课程已经上线,跟王颖老师过初级预计在12月初送到学员们的手里,大家不要着急。等着拿书听王颖老师课的同学们可以先听导学先修班。
②基础阶段——分考点精讲班、分考点作业班、名师讲作业
分考点精讲班:这个班次的学习极为重要,能不能通过考试关键就在这里了。我们往往会提醒考生,不论时间多么紧张,精讲班的课程是一定不能错过的。我们按照章节对考情、教材变化进行系统介绍,要求学员全面掌握知识点,我们会以案例、故事、例题等加深对教材的整体理解。
分考点作业班、名师讲作业班次:为大家讲解随堂练习,同时对课程内容进行演练。
③巩固阶段——分章节习题班、名师点拨(直播)
分章节习题班:主要对比较容易出题的知识点进行归纳和总结,辅以一定量的经典习题,帮助考生提高应试能力,考生可以在听完分考点精讲班以后经过一段时间的复习和消化,直接进入分章节习题班的学习,如果时间比较紧张但基础比较好的考生,也可以考虑打印该班次的讲义,直接消化讲义。
名师点拨:通过直播的形式为大家讲解巩固阶段知识点,在不同的学习阶段都有老师为大家进行同步的学习辅导。
④冲刺阶段——冲刺串讲班、名师带刷历年真题班、模考班
冲刺串讲班:梳理教材知识点、重点、考点,查缺补漏,达到短期内串联教材,掌握教材精华的效果。
名师带刷历年真题班:通过对真题进行深入分析和讲解,帮助学员找到考场学习的感觉,进行真题实战。
名师带刷模考班:重点掌握命题趋势和历年考试考点,快速提升做题技巧,短时间内达到提分目的。
(以上内容来自东奥名师王颖直播解析)
2021年各地初级会计准考证打印时间陆续公布,东奥小编预祝大家备考顺利,轻松过关!考试越来越近,你的时间无比宝贵。直达>>
说明:因考试政策、内容等不断变化与调整,东奥会计在线提供的以上信息仅供参考,请考生以权威部门公布的内容为准!
(本文为东奥会计在线原创文章,仅供考生学习使用,禁止任何形式的转载)





津公网安备12010202000755号