东奥小燕老师:初级会计《经济法基础》阶段性测试7第6章下
备考2020年初级会计考试的考生们看这!东奥名师小燕老师为大家带来了《经济法基础》阶段性测试7——第6章下的讲解,各位考生赶紧随小编一起学习吧!
《第六章》目录
第一节 房产税法律制度
第二节 契税法律制度
第三节 土地增值税法律制度
第四节 城镇土地使用税法律制度
第五节 车船税法律制度
第六节 印花税法律制度
第七节 资源税法律制度
第八节 其他相关税收法律制度

【题目1·多选题】
【知识点】车船税税收优惠+税率
根据车船税法律制度的规定,下列车船中,免征车船税的有( )。
A.非机动驳船
B.养殖渔船
C.警用车船
D.节约新能源车船
【答案】BC
【解析】选项A:非机动驳船按机动船舶的50%计算车船税;选项D:对节约能源车船,减半征收车船税。
【题目2·判断题】
【知识点】车辆购置税纳税人
汽车经销商将进口的小汽车出售,应缴纳车辆购置税。( )
【答案】×
【解析】在我国境内购置并自用规定的车辆的单位和个人,为车辆购置税的纳税人。购置方需要缴纳车辆购置税,销售方不需缴纳。

车船涉税事项
【题目3·多选题】
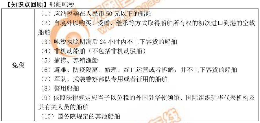
【知识点】船舶吨税税收优惠
根据船舶吨税法律制度的规定,下列船舶免征船舶吨税的是( )。
A.吨税执照期满后48小时不上下客货的船舶
B.非机动驳船
C.捕捞渔船
D.警用船舶
【答案】CD
【解析】选项A:吨税执照期满后24小时不上下客货的船舶,免征船舶吨税;选项B:非机动船舶(不包括非机动驳船)免征船舶吨税,但非机动驳船要照章征税。

【题目4·单选题】
【知识点】环境保护税征税范围
甲企业生产150吨炉渣,30吨在符合国家和地方环境保护标准的设施中储存,100吨综合利用且符合国家和地方环境保护标准,其余倒置弃于空地。已知炉渣适用的环境保护税税额为25元/吨。下列计算环境保护税的计算列式中,正确的是( )。
A.(150-100-30)×25=500(元)
B.(150-30)×25=3000(元)
C.(150-100)×25=1250(元)
D.150×25=3750(元)
【答案】A
【解析】企业事业单位和其他生产经营者在符合国家和地方环境保护标准的设施、场所储存或者处置固体废物的,不属于直接向环境排放污染物,不缴纳相应污染物的环境保护税。甲企业应缴纳环境保护税=(150-30-100)×25=500(元)。

【题目5·多选题】
【知识点】关税计税依据
根据关税法律制度的规定,下列各项中,应计入进口货物关税完税价格的有( )。
A.货物运抵我国关境内输入地点起卸前的运费、保险费
B.货物运抵我国关境内输入地点起卸后的运费、保险费
C.支付给卖方的佣金
D.向境外采购代理人支付的买方佣金
【答案】AC
【解析】选项AB:一般贸易项下进口的货物以海关审定的成交价格为基础的到岸价格作为完税价格。到岸价格是指包括货价以及货物运抵我国关境内输入地点起卸前的包装费、运费、保险费和其他劳务费等费用,不包括起卸后的费用;选项CD:在货物成交过程中,进口人在成交价格外另支付给卖方的佣金,应计入成交价格;向境外采购代理人支付的买方佣金则不能列入,如已包括在成交价格中应予以扣除。

【题目6·判断题】
【知识点】城建税和教育费附加税收优惠
海关对进口产品代征的增值税,不征收城市维护建设税和教育费附加;对出口货物退还的增值税,不退还已缴纳的城市维护建设税和教育费附加。( )
【答案】√

【题目7·单选题】
【知识点】资源税的纳税人
根据资源税法律制度的规定,下列各项中,不属于资源税纳税人的是( )。
A.开采原煤的国有企业
B.进口铁矿石的私营企业
C.生产盐的个体经营者
D.开采天然原油的外商投资企业
【答案】B
【解析】资源税的纳税人,是指在中华人民共和国领域及管辖海域开采规定的矿产品或者生产盐(即开采或生产应税产品)的单位和个人。进口应税产品不征收资源税。

【题目8·判断题】
【知识点】烟叶税纳税人
对在我国境内生产并销售烟叶的单位和个人征收烟叶税。( )
【答案】×
【解析】烟叶税的纳税人为在中华人民共和国境内收购烟叶的单位。

备考初级会计考试,重在点滴积累,希望考生们勤加练习,多多掌握核心考点,祝愿大家备考顺利,在2020年初级会计考试中都能取得优异成绩!
注:本文来自东奥名师分享,由东奥会计在线整理发布
(本文为东奥会计在线原创文章,仅供考生学习使用,禁止任何形式的转载)


津公网安备12010202000755号