2019年初级会计《经济法基础》多选三星难题占比不足20%?
| 单选题 | 多选题 | 判断题 | 不定项选择 |
初级会计考试多选题得分规则严苛,一直是考生们丢分的重灾区,为帮大家找到高效的通关方法和学习侧重点,小奥结合考生反馈情况深入分析了2019年《经济法基础》科目多选题的命题难度、方向和类型,其中★★★难度考点占比竟不足20%!一起来看详细数据分析!

各批次考试多选题考点重要程度分析
2019年初级会计考试多选题的难度高不高?哪个批次的试题最简单?小奥统计了《经济法基础》第一批次和第三批次考生反馈试卷,详细数据如下图:

根据上图可以得出结论:
1.多选题15道题目中,★题目和★★题目数量总量相近,第一批次★★★以下考点共13道、第三批次12道,分别占比87%、80%;★★★题目数量最少,两批次考试中占比均不足20%。
2.初级会计考试各批次《经济法基础》试卷考点分布略有差异,但整体来看难度适中,对于绝大多数认真备考的考生来说,都能拿到大部分分数。
【小奥解读】
在初级会计考试中,《经济法基础》科目多选题的考查难度不高,以★和★★的基础知识为主,因此建议备考2020年初级会计考试的同学们一定要注重基础,尽量提前备考,熟记各类法条。如果是零基础学员,担心自己对考试重点把握不准,东奥2020年《经济法基础》马小新老师的“零基础入门班”已经开课,建议同学们跟随名师的脚步,有计划的开始学习。
多选题都涉及哪些章节的考点?
初级会计《经济法基础》科目的内容多、考点碎,包含大量需要记忆的法律知识点,缕清考试重点,同学们备考2020年初级会计才会更高效,下面是根据考生回忆整理的章节题量分布。

根据上图可以得出结论:
1.《经济法基础》考试多选题考点覆盖全面,各章节均有题目出现在试卷中。
2.《经济法基础》考试多选题呈现重点突出的特点,教材中第4章、第5章的内容考查频次最高,在两个批次的试卷中分值都为12分。
3.《经济法基础》各批次试卷的考查内容存在差异,如第3章内容在第一批次考查了3道题,却在第三批次中仅考查1道题;又如第8章在第一批次的试卷中仅考查了1道题,但在第三批次的试卷中却考查了3道题。
【小奥解读】
综合来看,由于考试的批次较多,考生抽到的试题会覆盖到教材的各个章节,十分全面。因此,大家对于核心考点要切实理解,重要的基础考点大家也要反复熟悉,科学、合理地区分考点地位,分配复习精力。
多选题各章节都考了哪些内容
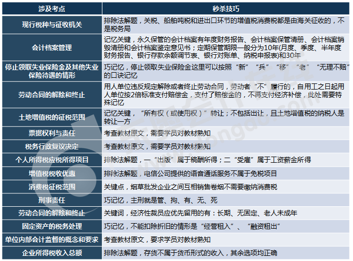
《经济法基础》多选题各批次考试题目不重复考查,涉及到的考点也不完全一致。东奥老师们通过考生反馈为大家总结整理的具体考点和技巧如下:
(第一批次考生回忆版试题涉及的考点统计)
(第三批次考生回忆版试题涉及的考点统计)
根据上图可以得出结论:
1. 多选题考点覆盖全面,注重细节,一些容易被考生忽略的“边缘考点”也会考查。
2. 各批次考试题目中题目重复率极低,极少数考点即使再次出现,也会以完全不同的角度命题。如第一批次中“会计档案管理”考查单位档案管理机构接收电子会计档案时如何检测,而第三批次中则考查永久保管的会计档案有哪些。
【小奥解读】
2019年《经济法基础》试卷中共有15道多项选择题,每小题备选答案中,有两个或两个以上符合题意的正确答案。多选、少选、错选、不选均不得分。通过东奥学员考后反馈可以看出,初级会计考试的考点覆盖面极大,命题角度也多种多样,考生要全面掌握教材,通关才更有把握。迎战2020年初级会计考试的小伙伴可以结合东奥名师的技巧进行高效学习。
多选题考查有哪些类型?
2019年初级会计《经济法基础》科目多选题大致可以分为三大类:
记忆题——多为教材原文的相关表述,或是针对教材原文进行总结、对比、针对教材原文举例分析等;
偏难题——分为偏难与难题,偏难为考试时出现概率较小的题目,难题是针对该知识点挖掘的程度较深;
陷阱题——利用某些极易被考生忽略的条件进行命题,一旦忽略该条件将直接导致本题错误,落入陷阱失分;

根据上图可以得出结论:
1. 《经济法基础》科目多选题仍以“记忆题”为主,在第一批次占有80%的比重,在第三批次试卷中多选题更是全部30分都为记忆题考查。
2. 第一批次试卷多选题中少部分会在题干中设置“陷阱”,用易混、易错内容迷惑考生或给出易忽略的限定条件等,需要考生格外注意。
3. 第一批次的试卷中偏难题占比为7%,陷阱题占比13%,而第三批次中无偏难题和陷阱题,因此对于擅长记忆型的考生来说第三批次可能更为简单;对于想要高分取证的考生来说,第一批次试题更能凸显自身优势。
【小奥解读】
和一般考生印象中多选题难度高、易出案例分析题相反,在考生回忆的比较完整的两套试卷中,记忆题的比重最大。这些题目大多针对法律规定进行字面考查,但是这种字面考查并不简单,命题人往往会从一项考点的多种角度命题,少部分题目还会针对考生易混、易错的内容进行迷惑性表述,给大家设置陷阱。
相信通过上述分析,大家已经对初级《经济法基础》多选题考情有所了解啦。通过东奥学员反馈,试题涉及的绝大部分考点都是东奥名师在2019年初级会计考试辅导课程中反复强调的,所以跟着老师学习还是非常有用的。2020年初级会计师新一轮备考已经开始,为回馈学员,东奥“零基础轻松过关班”优惠低至50元/2科,心动不如行动,小伙伴们快点击下图了解详情吧!
注:早买更优惠,特惠是东奥为答谢广大学员的支持和信任而开设的活动,后期优惠额度将逐渐减小,2020年初级会计职称考试课程价格请大家以招生方案实际页面售卖价格为准。祝各位同学轻松过关。
说明:以上内容由考生回忆反馈,东奥教务团队统计分析得出数据,因考试政策、内容不断变化与调整,东奥会计在线提供的以上初级会计职称考试试题数据、难度分析等信息仅供参考,如有异议,请考生以权威部门公布的内容为准。
(本文内容由东奥教务团队提供,东奥会计在线整理发布)
(本文为东奥会计在线原创文章,仅供考生学习使用,禁止任何形式的转载)





津公网安备12010202000755号