干货!初级会计《经济法基础》第六章思维导图及章节练习题
来源:东奥会计在线责编:张丽娜2023-11-07 16:38:02
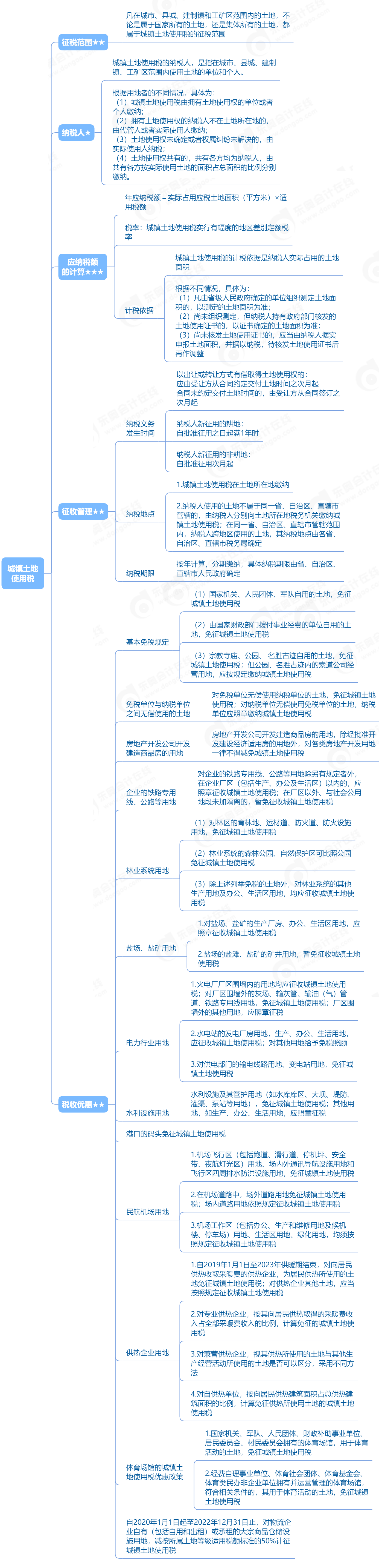
备考初级会计考试,不仅需要对知识点进行基础学习,在后续备考期间也要针对所学内容进行查漏补缺,无论哪个过程,思维导图都能提供帮助!东奥整理了《经济法基础》第六章思维导图,各位考生,一起来看!

注:以上思维导图根据23年教材编制,仅供参考,最终知识点以24年新教材为准

| 耕地占用税 | 详情>> | 购课听东奥名师讲解>> |
| 城镇土地使用税 | 详情>> | 购课听东奥名师讲解>> |
| 房产税 | 详情>> | 购课听东奥名师讲解>> |
| 契税 | 详情>> | 购课听东奥名师讲解>> |
| 土地增值税应纳税额的计算 | 详情>> | 购课听东奥名师讲解>> |
| 交不交车船税 | 详情>> | 购课听东奥名师讲解>> |
| 印花税的纳税人 | 详情>> | 购课听东奥名师讲解>> |
| 印花税的应纳税额 | 详情>> | 购课听东奥名师讲解>> |
| 印花税的税收优惠 | 详情>> | 购课听东奥名师讲解>> |
| 印花税的征收管理 | 详情>> | 购课听东奥名师讲解>> |
| 交不交环境保护税 | 详情>> | 购课听东奥名师讲解>> |
| 交多少环境保护税 | 详情>> | 购课听东奥名师讲解>> |
| 资源税的纳税环节 | 详情>> | 购课听东奥名师讲解>> |
| 资源税应纳税额的计算 | 详情>> | 购课听东奥名师讲解>> |
| 资源税的税收优惠 | 详情>> | 购课听东奥名师讲解>> |
| >>戳我查看习题汇总<< | ||

| 耕地占用税的征税范围 | 开始做题> | 戳我购课,获取更多经典习题>> |
| 城镇土地使用税应纳税额的计算 | 开始做题> | 戳我购课,获取更多经典习题>> |
| 城镇土地使用税的税收优惠 | 开始做题> | 戳我购课,获取更多经典习题>> |
| 房产税的征税范围 | 开始做题> | 戳我购课,获取更多经典习题>> |
| 房产税应纳税额的计算 | 开始做题> | 戳我购课,获取更多经典习题>> |
| 契税的税收优惠 | 开始做题> | 戳我购课,获取更多经典习题>> |
| 土地增值税应纳税额的计算 | 开始做题> | 戳我购课,获取更多经典习题>> |
| 交多少车船税 | 开始做题> | 戳我购课,获取更多经典习题>> |
| >>戳我查看习题汇总<< | ||
注:以上内容选自黄洁洵老师2023年《经济法基础》基础班授课讲义
(本文为东奥会计在线原创文章,仅供考生学习使用,禁止任何形式的转载)





津公网安备12010202000755号