东奥首页
会计云课堂
专注辅导财会考试
东奥继教学堂
离线观看 畅学无忧
资讯
考试报名
了解考试
报名时间
入口
条件
考试时间
补报名
报名费用
资格审核
常见问题
专业问答
准考证
打印入口
打印时间
成绩查询
时间
复核
证书领取
政策解读
备考
考试大纲
初级会计实务
经济法基础
高频考点
考试经验
答疑
免费题库
每日一练
章节练习
历年真题
资料库
名师
课程
课程方案
图书
直播
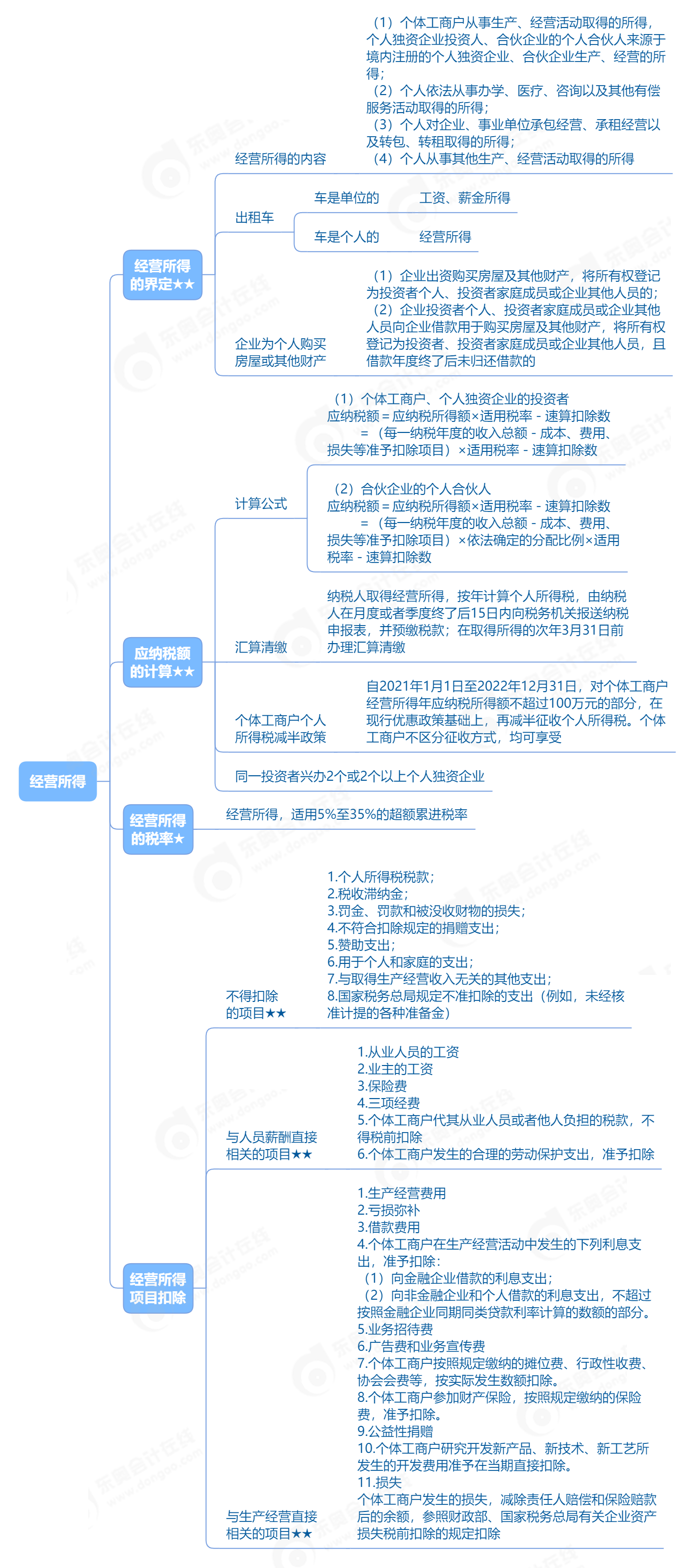
备考2023年初级会计考试的同学们,希望大家可以将时间合理的规划好,在考前完成全部的备考任务。以下是关于《经济法基础》第五章经营所得考点思维导图,还请考生们认真学习!
人生在于拼搏,想十次不如干一次。以上《经济法基础》思维导图内容由东奥教研团队提供,仅供考生学习使用,禁止任何形式的转载。
精选推荐
报考咨询中心 资深财会老师为考生解决报名备考相关问题 立即提问
上一篇: 居民个人综合所得的年度汇算_2023年初级会计《经济法基础》思维导图
下一篇: 2023年初级会计《经济法基础》个人所得税总述考点思维导图
相关文章
学习指南 报考指南
学习方法指导
零基础入门班
名师核心课程
摸底测试习题
章节练习前两章
阶段学习计划