广州市的初级会计考生注意啦!2018年广州各区市的证书领取通知已经公布,请同学们按照通知的要求,尽快领取自己的成绩合格证书,详细内容,一起来看!

广州市人事考试中心关于发放2018年度全国会计专业技术初级资格证书的通知
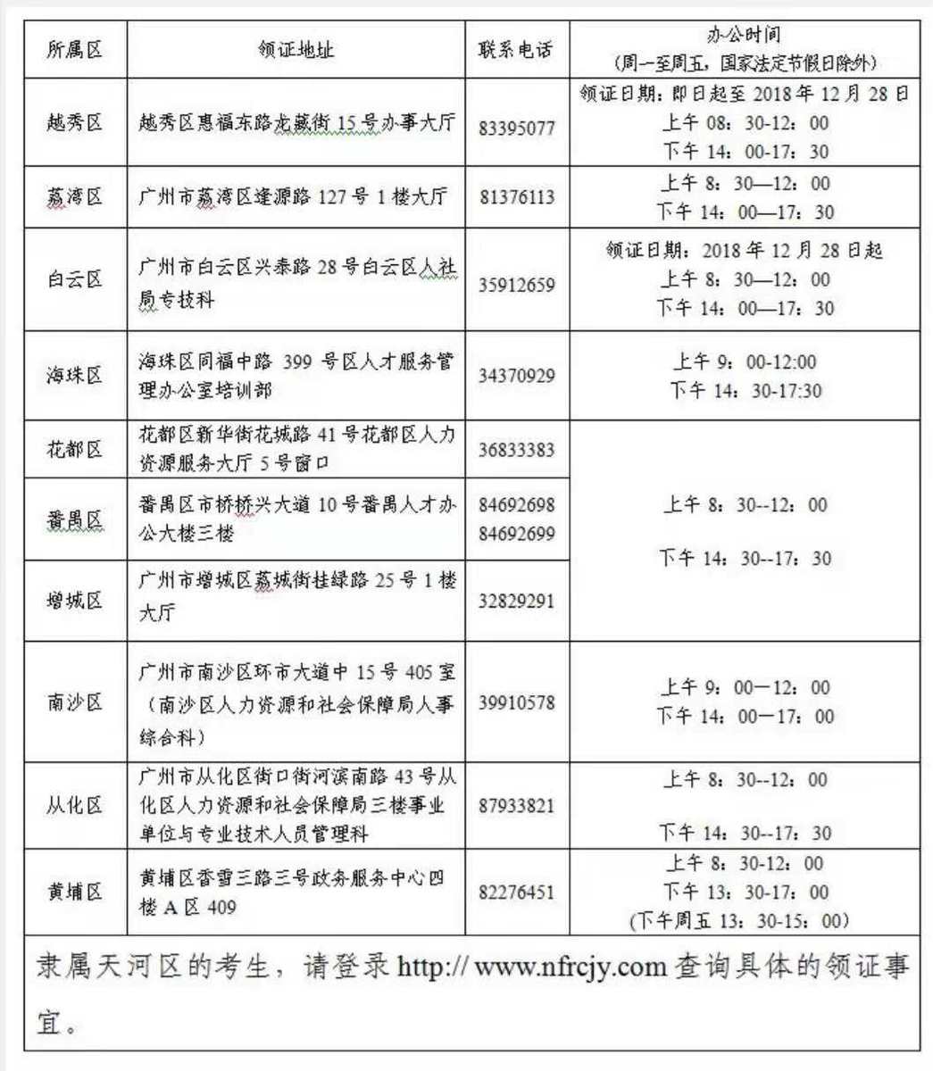
广州市2018年度全国会计专业技术初级资格证书已发至各区相关负责部门,请考生持身份证原件(代领的,需出示代领者和考生的身份证原件)按报名时隶属的区查询、领取资格证书,具体领证地址及联系方式如下:

广州市人事考试中心
2018年12月3日
说明:因考试政策、内容不断变化与调整,东奥会计在线提供的以上初级会计师证领取信息仅供参考,如有异议,请考生以权威部门公布的内容为准!