上海2018年初级会计师考试证书领取通知
上海市的初级会计考生朋友们注意啦!上海2018年初级会计考试证书将于10月8日、9日集中发放,请通过考试的考生朋友及时领取。具体通知如下:

关于领取2018年度全国会计初级专业技术资格证书的通知
经市财政局、市人力资源社会保障局同意,2018年度全国会计初级专业技术资格考试合格人员资格证书于2018年10月8、9日集中发放,现将有关事项通知如下:
一、领取初级资格证书
(一)领证时间
2018年10月8日(周一)、10月9日(周二)
上午9:00-11:30,下午13:00-16:00
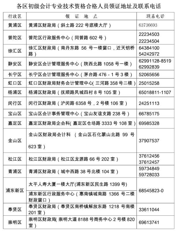
(二)领证地点
在考试报名确认的各区财政局指定地点领取
(三)领证时必需提交的材料
1.领证序号查询单(特别提示:领证序号查询单请合格考生务必从上海市职业能力考试院网站首页领证通知https://www.spta.gov.cn/certificate_search_2018.html下载打印,输入后六位身份证号(如有X的,去除X后六位)。
2.本人身份证原件,如委托他人代领,除交验本人身份证原件外,还需同时交验代领人身份证原件。
3.国家教育行政部门认可的高中毕业以上学历证书原件。
4.外省市户籍的需提供《上海市居住证》原件(不含上海市临时居住证)或本市社保缴费证明。在本市普通高等院校在读学生需提供学生证原件。
5.香港、澳门居民需提供本人身份证明原件,台湾居民需提供《台湾居民来往大陆通行证》原件。
二、特别提醒
逾期领取证书 逾期考生请与各区财政局电话预约后携带相关领证材料前往指定地点办理补领。
根据《人力资源社会保障部办公厅关于启用新版专业技术人员职业资格证书的通知》(人社厅发【2017】141 号),未按时领取的证书,考试结束满五年仍未领取的,由指定印制企业统一回收销毁。
上海市职业能力考试院
2018年9月21日
附件:

说明:因考试政策、内容不断变化与调整,东奥会计在线提供的以上初级会计师证领取信息仅供参考,如有异议,请考生以权威部门公布的内容为准!


津公网安备12010202000755号