《初级会计实务》必备会计分录都在这,赶快收藏别声张!
备考初级会计,考生必然会接触到会计分录,分录题在历年初级会计真题试卷中占比不容小觑,东奥小编为大家带来由东奥教研团队整理的《初级会计实务》必备分录,大家一定要收藏起来哟!

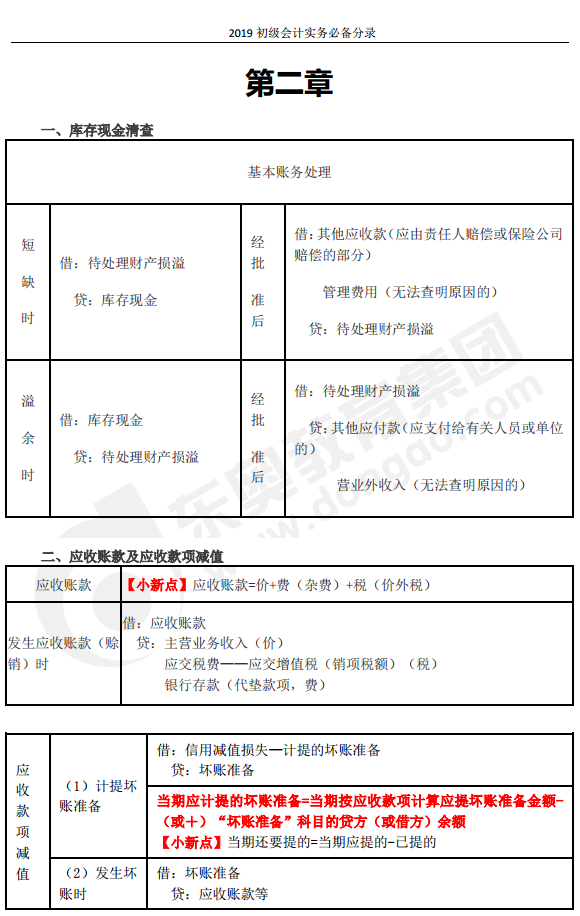
点击获取完整版:2019年《初级会计实务》必备会计分录
《初级会计实务》备考三步走
“量体裁衣”定计划
成功的备考经验无法完全照搬,适合别人的学习方式及学习计划不一定适合自己。没有学习计划来支撑,很难进行自我约束,若将学习计划制定的过大过空,也违背了大家的初衷。考生不需要将学习计划制定的多么天花乱坠,适宜自己并能坚持执行下去才是王道!
精读教材及真题
辅导教材是命题的重要依据,它包含了《初级会计实务》科目的命题范围及答题标准。多揣摩初级会计考试历年真题的出题思路及特点,不仅可以提前感受命题趋势,也可以精准把控备考重点。考生若在脱离辅导教材的情况下主攻题海战术,很容易忽略一些细小知识点,备考效果也欠如人意。
温故知新很重要
初级会计考试备考战线颇长,《初级会计实务》考查范围广,考查方式灵活,光是需要大家理解记忆的会计分录可能就有上百个,考生若一味追求备考进度,很容易捡了芝麻丢了西瓜,及时回顾显得尤为重要。
希望考生朋友可以将上述会计分录保存收藏,空隙时间不妨拿出来看一看,相信经过不断累积,大家都能收获不错的成果!祝愿大家顺利取得初级会计师证!
(本文内容由东奥教研团队提供,东奥会计在线整理发布)
(本文为东奥会计在线原创文章,仅供考生学习使用,禁止任何形式的转载)


津公网安备12010202000755号