2019年初级会计《经济法基础》冲刺备考:第一章 总论
2019年初级会计考试两门科目中,《经济法基础》相对较为基础,是考试中得分的关键点。为帮助广大考生把握考前冲刺黄金期,东奥小编整理《经济法基础》各章节考情分析及考点速学内容,希望大家认真复习。

一、 本章主要内容
本章主要介绍了法律基础和经济纠纷的解决途径以及法律责任等。
二、 教材变化分析
无实质性变化
三、 本章考情分析
| 章节 | 重要程度 | 复习难度 | 考点(参考大纲/教材/讲义等) |
| 第1章 总论 | ★★ | ★★ | 21 |
| 2019预计分值 | 不定项选择题概率 | 建议学习时长 | |
| 7分 | 很小 | 4h |
注:由于初级会计考试批次较多,上述统计是根据各年考生回忆版真题进行的综合评估得出的结论,仅供参考。
四、 考试大纲基本要求
(一)掌握法和法律、法律关系、法律事实、法的形式和分类
(二)掌握仲裁、民事诉讼
(三)掌握行政复议、行政诉讼
(四)熟悉法律部门与法律体系
(五)熟悉法律责任
(六)了解经济纠纷的概念与解决途径
五、 本章学习方法指导
本章属于次重点章节,复习难度不大;但考点较多且比较分散,大多数考点需要通过理解加记忆来掌握。其中行政复议与第七章税务行政复议有内容重合。
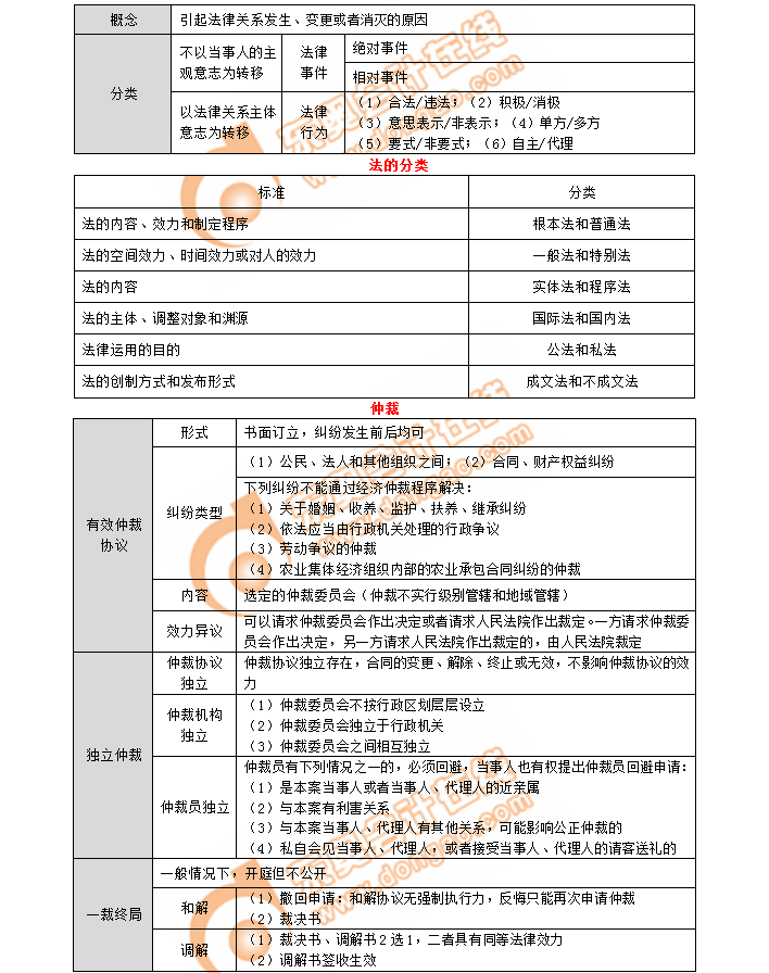
六、 重要考点部分梳理


以上内容为摘自黄洁洵老师《经济法基础》授课讲义的部分内容,想要学习更多精彩内容,可以关注2019年初级会计职称逆袭提分班,深度串讲+临考点押,助力大家高效提分!
说明:因考试政策、内容不断变化与调整,东奥会计在线提供的以上《经济法基础》考试信息仅供参考,如有异议,请考生以权威部门公布的内容为准!
(本文内容来自于东奥教务团队和黄洁洵老师讲义,由东奥会计在线整理发布,转载请注明来源)




津公网安备12010202000755号