东奥首页
会计云课堂
专注辅导财会考试
东奥继教学堂
离线观看 畅学无忧
资讯
考试报名
了解考试
报名时间
入口
条件
考试时间
补报名
报名费用
资格审核
常见问题
专业问答
准考证
打印入口
打印时间
成绩查询
时间
复核
证书领取
政策解读
备考
考试大纲
初级会计实务
经济法基础
高频考点
考试经验
答疑
免费题库
每日一练
章节练习
历年真题
资料库
名师
课程
课程方案
图书
直播
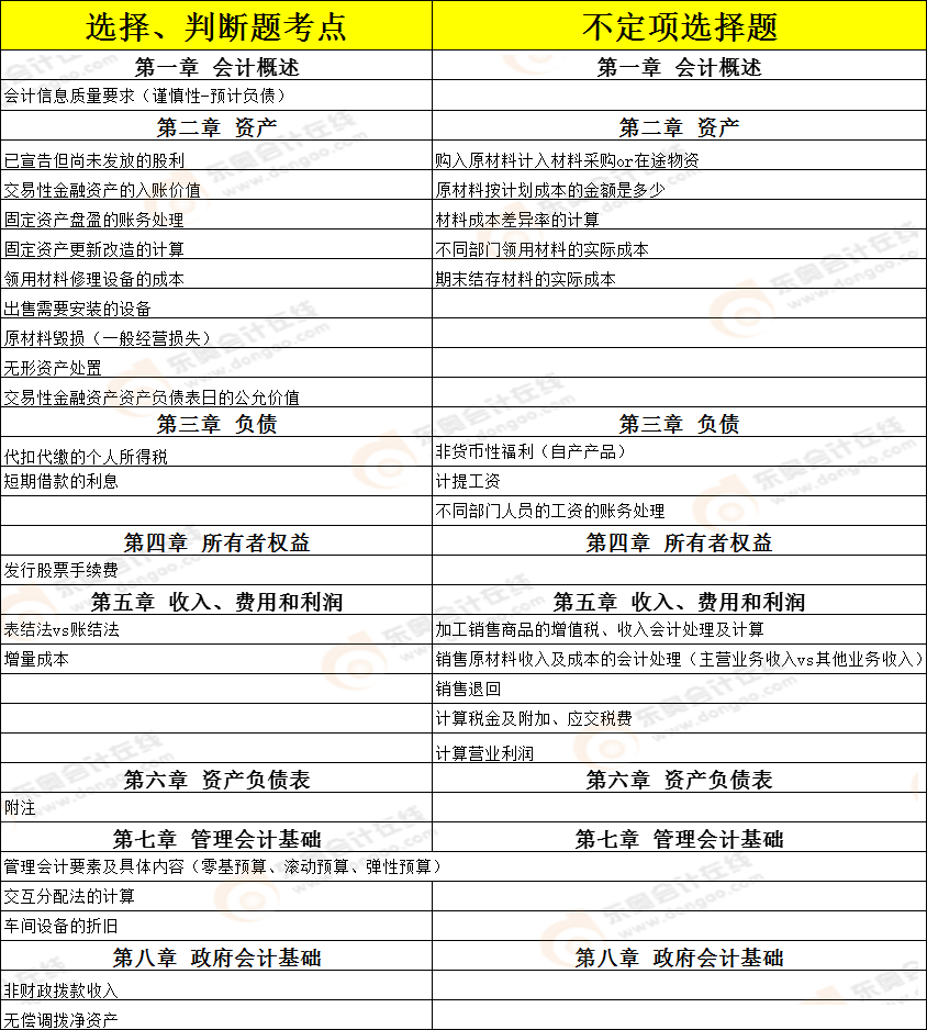
2021年《初级会计实务》第十二批次考试已经结束,今日份的初级考试也已结束。据部分考生反馈,东奥教研团队总结,以下是《初级会计实务》第十二批次考试中涉及到的考点及考情分析,供初级考生参考。
相关推荐:2021年《初级会计实务》考点总结及考情分析汇总
注:以上《初级会计实务》考题解析由考生回忆反馈,东奥教研团队统计,东奥会计在线整理发布
(本文为东奥会计在线原创文章,仅供考生学习使用,禁止任何形式的转载)
精选推荐
报考咨询中心 资深财会老师为考生解决报名备考相关问题 立即提问
上一篇: 2021年《初级会计实务》第十三批次考点总结及考情分析
下一篇: 2021年《初级会计实务》第十一批次考点总结及考情分析
相关文章
学习指南 报考指南
学习方法指导
零基础入门班
名师核心课程
摸底测试习题
章节练习前两章
阶段学习计划