2017注会《经济法》专题二:公司法律制度
来源:东奥会计在线责编:高源2017-07-25 09:59:57
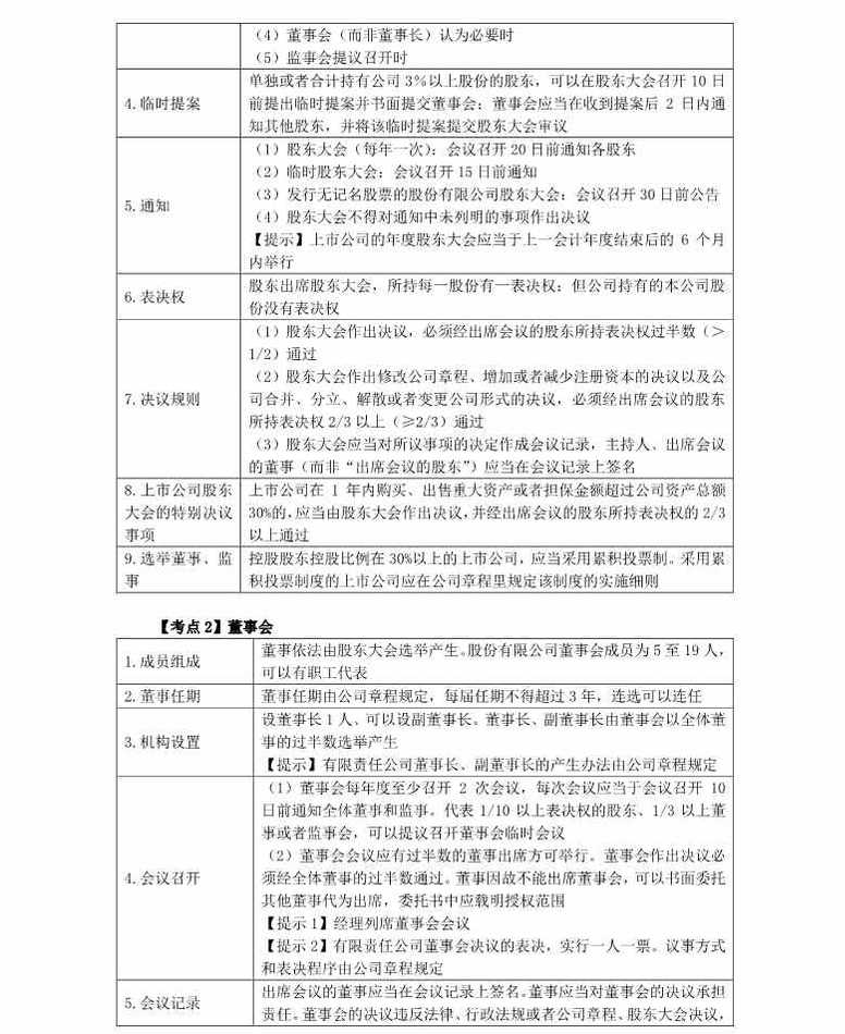
注会《经济法》专题二:公司法律制度
2017注册会计师综合阶段冲刺学习已经开始啦,为了帮助大家更好的提高学习效率,东奥会计在线为大家提供综合阶段各科目重点知识点,一起来看注会《经济法》专题二:公司法律制度


本文为部分节选内容,详情请查看CPA经济法高频考点全部内容>>>>>




津公网安备12010202000755号